Unibet(中国)官方网站
作为采购人拟对Unibet(中国)官方网站
环境工程专业虚拟仿真教学软件采购项目进行公开比选,兹邀请符合本次要求的供应商参加比选。
一、项目概况
1.项目名称:Unibet(中国)官方网站
环境工程专业虚拟仿真教学软件
2.采购项目预算金额(元):68000元,比选人报价不得高于最高限价。
二、供应商资格和资质要求:
1、具有《中华人民共和国政府采购法》第二十二条规定的条件;
2、在中华人民共和国境内注册且具备独立法人资格的企业;
三、采购内容
1.技术要求:
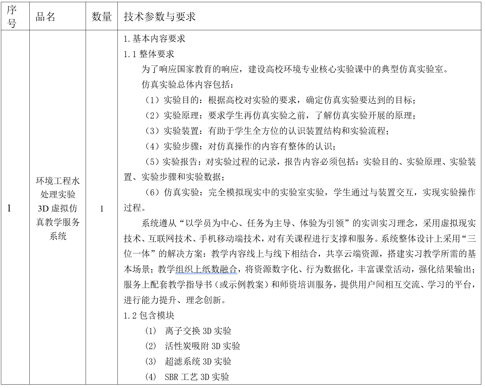
本项目包括环境工程水处理实验3D虚拟仿真教学服务系统、城市污水处理工艺虚拟仿真教学服务系统专业教学软件、环境工程实验虚拟仿真软件购买,要求满足不少于100台电脑同时使用。
拟采购设备的品名、数量、技术参数与要求如下表所示。














2.商务要求:
1)包装、运输及保管、保险
该项目预算总价包括货物设计、材料、制造、包装、运输、安装、调试、检测、验收合格交付使用之前及保修期内保修服务与备用物件等等所有其他有关各项的含税费用。
2)质量保证与安装调试
2.1乙方须提供全新的货物(含零部件、配件等),表面无划伤、无碰撞痕迹,且权属清楚,不得侵害他人的知识产权。
2.2货物必须符合或优于国家(行业)标准,以及本项目招标文件的质量要求和技术指标与出厂标准。
2.3货物制造质量出现问题,乙方应负责三包(包修、包换、包退),费用由乙方负担,甲方有权到乙方生产场地检查货物质量和生产进度。
2.4货到现场后由于甲方保管不当造成的质量问题,乙方亦应负责修理,但费用由甲方负担。
2.5卖方负责设备安装、调试。
2.6货物到达生产现场后,卖方接到买方通知后7工作日内到达现场组织安装、调试,达到正常运行要求,保证买方正常使用。所需的费用包括在投标总价格中。
2.7卖方应就设备的安装、调试、操作、维修、保养等对买方维修技术人员进行培训。设备安装调试完毕后,卖方应对买方操作人员进行现场培训,直至买方的技术人员能独立操作,同时能完成一般常见故障的维修工作。
2.8验收标准以招标文件技术参数及要求和相关行业标准为准。
3)与采购标的有关的服务要求,包括但不限于售后服务、技术服务(含培训)等
3.1产品质量保证期:自验收合格之日起,投标产品质量保证期为10年。
3.2供应商在质量保证期内应当为采购人提供以下技术支持和服务:
3.2.1电话咨询
供应商应当为采购人提供技术援助电话,解答采购人在使用中遇到的问题,及时为采购人提出解决问题的建议。
3.2.2现场响应
采购人遇到使用及技术问题,电话咨询不能解决的,供应商应在24小时内到达现场进行处理,确保产品正常工作;无法在24小时内解决的,应在8小时内提供备用产品,使采购人能够正常使用。
3.2.3技术升级
在质保期内,如果供应商的产品技术升级,供应商应及时通知采购人,如采购人有相应要求,供应商应对采购人购买的产品进行升级服务。
3.3质保期外服务要求
3.3.1质量保证期过后,供应商应同样提供免费电话咨询服务,并应承诺提供产品上门维护服务。
3.3.2质量保证期过后,采购人需要继续由原供应商提供售后服务的,该供应商应以优惠价格提供售后服务。
4)交货时间:合同签订后20个工作日
5)交货地点:业主指定地点
6)付款方式:供应商交付完全部货物后,经采购人验收合格,供应商提供正规合法票据后,达到付款条件起10个工作日内,采购人向供应商一次性支付全部费用。付款时乙方须向甲方开具13%增值税专用发票。
7)验收标准和方法:
7.1验收由甲方组织,乙方配合进行:
7.1.1货物在乙方通知安装调试完毕后日内初步验收。初步验收合格后,进入试用期;试用期间发生重大质量问题,修复后试用相应顺延;试用期结束后日内完成最终验收;
7.1.2验收标准:按国家有关规定以及甲方招标文件的质量要求和技术指标、乙方的投标文件及承诺与本合同约定标准进行验收;甲乙双方如对质量要求和技术指标的约定标准有相互抵触或异议的事项,由甲方在招标与投标文件中按质量要求和技术指标比较优胜的原则确定该项的约定标准进行验收;
7.1.3验收时如发现所交付的货物有短装、次品、损坏或其它不符合标准及本合同规定之情形者,甲方应做出详尽的现场记录,或由甲乙双方签署备忘录,此现场记录或备忘录可用作补充、缺失和更换损坏部件的有效证据,由此产生的时间延误与有关费用由乙方承担,验收期限相应顺延;
7.1.4如质量验收合格,双方签署质量验收报告。
7.2货物安装完成后日内,甲方无故不进行验收工作并已使用货物的,视同已安装调试完成并验收合格。
7.3乙方应将所提供货物的配件、用户使用手册、原厂保修卡等资料交付给甲方;乙方不能完整交付货物及本款规定的配件,必须负责补齐,否则视为未按合同约定交货。
7.4如货物经乙方次维修仍不能达到合同约定的质量标准,甲方有权退货,并视作乙方不能交付货物而须支付违约赔偿金给甲方,甲方还可依法追究乙方的违约责任。
7.5其他未尽事宜应严格按照《四川省政府采购项目需求论证和履约验收管理办法》(川财采〔2015〕32号)的要求进行。
7.6乙方工作人员在设施、设备安装、测试、调试过程中应严格执行国家相关安全操作规范,一旦发生任何安全事故由乙方承担全部责任,与甲方无关。
四、报名时间、比选时间及相关要求
1.报名时间:2025年5月23日-2025年5月30日
2.公开比选时间:2025年6月3日(星期二)下午16点。
比选地点:建工楼S3423会议室。
3.参加比选时应提交的相关材料的电子及纸质档
(1)有效的营业执照、税务登记证、组织机构代码证(或统一社会信用代码营业执照)复印件(加盖公章)
(2)法定代表人授权书(签字盖章),(见附件1)
(3)项目报价表(签字盖章),(见附件2)
(4)商务要求偏离表(签字盖章),(见附件3)
(5)比选文件中要求的相关材料复印件(加盖投标人公章)
五、比选办法
1.本项目采用综合评分办法。
2.资格性审查
投标人须通过下表每一项审查,才能进入符合性审查评审。其中任何一项不合格,则其资格审查不合格。

六、本项目联系人:郑老师,电话:028-84616672
Unibet(中国)官方网站
2025年5月23日